A4480: wide input 5 V, 50 mA, with output short-circuit protection and short circuit protection, battery power detection function for normal voltage stabilizer

The Description

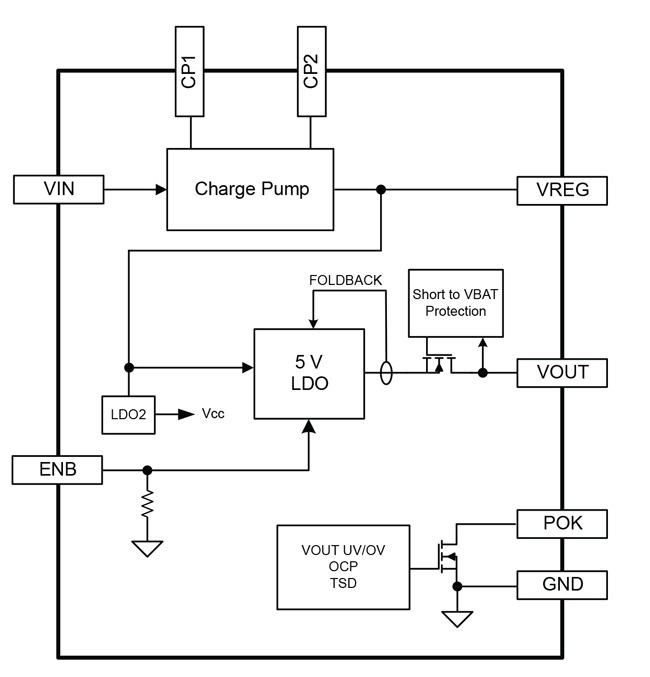
A4480 is wide input voltage regulator, it has complete control, diagnosis and protection function, thus can meet the needs of many car application.It includes booster function, allowing in 3.5-28 V input voltage within the scope of the operation, while maintaining the 5 V output voltage.A4480 can provide up to 50 mA load current.

Enable pin (ENB) allows the control voltage regulator output.The rated working voltage of the pin up to 40 V, therefore can be directly connected to the car battery.

A4480 diagnostic output including leakage on micro controller failure warnings "power supply working properly (POK)" output.

Protection functions include input under-voltage lockout (UVLO) output, turn-back over-current protection, under-voltage and over-voltage protection (UV/OVP) and thermal shut off (TSD).In addition, also provides for the output of the battery short circuit protection.

A4480 device adopts 8 pin eSOIC encapsulation, and take the leakage and heat insulation plate in order to enhance heat dissipation.The packaging lead (PB), and 100% fog box tin plating pin.

application

  • Microcontroller power
  • Transceiver (CAN, LIN, etc.) power supply
  • The sensor

Top the Features

  • Through the AEC - Q100 automotive electronic test standard certification
  • 3.5-28 V wide working range, 40 V load sudden drop rating
  • With turn-back short-circuit linear output voltage regulator and battery short circuit protection
  • Booster function, can keep the output when the input low
  • Power working properly (POK) tagging
  • High logic level to achieve the microprocessor or ignition control input (ENB)
  • Each pin has a pin to pin and pin to prevent short circuit function

Part Number/Specifications and the Availability

Part Number Package Type Temperature RoHS
Compliant
Part of Composition /
RoHS Data
Comments Samples Check the Stock
A4480KLJTR -t 8 - lead SOIC To 40 ° C to 150 ° C Yes View Data Contact your
The local sales rep
The Check
Distributor Stock
APEK4480KLJ - 01 - MH The DEMO BOARD, To 40 ° C to 150 ° C No - Contact your
The local sales rep
The Check
Distributor Stock

Allegro products are not allowed in any personal injury due to reasonable Allegro product fault of the unit or system in use, including but not limited to the life support device or system.

Packaging

A4480 encapsulation